智库首页
菜鸟教程
开通会员
个人中心
浏览记录
我的收藏
我的订单
退出
我的账户
浏览记录
关闭
清空全部浏览记录
登录
后将能永久保存浏览记录
|
免费注册
关注微信
×
分享资源・传播知识
QQ登录
微信登录
分享资源・传播知识
QQ注册
微信注册
登录即可下载素材
登录查看丰富内容
已有
6,718,781
人加入外唐网
分享资源・传播知识
微信扫码登录
首页
研报库
行业研究报告
行业数据图表
研报机构大全
方案库
营销策划方案
数字化转型方案
短视频传播方案
房地产活动策划
智慧城市设计方案
分析
会员
教程库
菜鸟教程导航
Web 编辑器
正则表达式
SVG 编辑器
更多在线工具
标准库
国家标准
行业标准
地方标准
团体标准
企业标准
国际标准
设计图集
其他标准
1
数字化转型
2
ChatGPT
3
新质生产力
4
碳中和
5
人工智能
下载
收藏
返回顶部
天齐锂业港交所IPO上市招股说明书:公司已于深交所上市股票代码为002466
发布者:wx****2c
2022-06-07
14 MB
727 页
创业投资
钢铁金属
下载地址
资源简介
相关推荐
网友评论
文件列表:
天齐锂业港交所IPO上市招股说明书.pdf
下载文档
资源简介
>
天齐锂业股份有限公司向港交所提交上市申请书。摩根士丹利、中金公司、招银国际为联席保荐人。公司已于深交所上市,股票代码为002466。
加载中...
本文档仅能预览20页
继续阅读请下载文档
你也许会感兴趣的
15页pdf
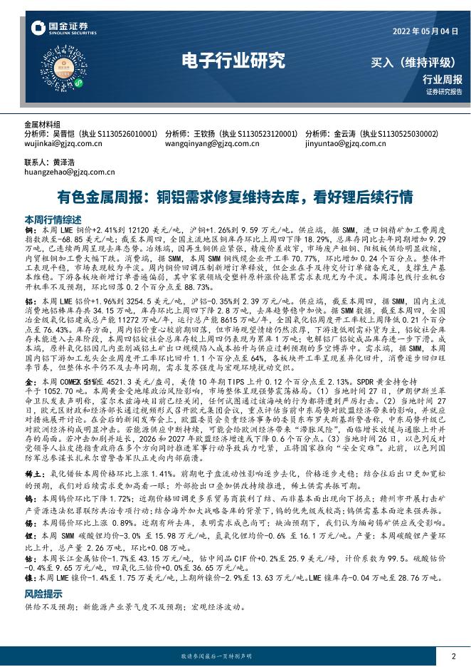
国金证券:有色金属周报:铜铝需求修复维持去库,看好锂后续行情
6页pdf
华鑫证券:国城矿业(000688)-公司事件点评报告:2025年业绩同比扭亏,锂钼助力腾飞
3页pdf
东吴证券:盛新锂能(002240)-2025年报点评:Q4锂价上涨毛利率提升,26年再上台阶
77页pdf
天册律所:2025年上市公司股权激励100问
18页pdf
东方财富证券:产业研究系列报告之一:供应偏紧格局未改,有色金属行业高景气延续
网友评论
>
开通智库会员享超值特权
专享文档
免费下载
免广告
更多特权
立即开通
发布机构
更多>>
共 个资源
新年钜惠,五折加入!!!
更多>>
本类相关报告
国金证券:有色金属周报:铜铝需求修复维持去库,看好锂后续行情
2026-03-30 更新
15 页
华鑫证券:国城矿业(000688)-公司事件点评报告:2025年业绩同比扭亏,锂钼助力腾飞
2026-03-30 更新
6 页
东吴证券:盛新锂能(002240)-2025年报点评:Q4锂价上涨毛利率提升,26年再上台阶
2026-03-30 更新
3 页
天册律所:2025年上市公司股权激励100问
2026-03-30 更新
77 页
东方财富证券:产业研究系列报告之一:供应偏紧格局未改,有色金属行业高景气延续
2026-03-30 更新
18 页
魔方智库提示:
你剩余金币:
0
, 下载文档需要支付金币:
0
请通过以下途径充值金币或者开通VIP(可开发票),完成下载:
更多充值
金币充值下载
VIP免费下载
正在加载二维码...
扫码支付
50元, 75金币,赠送 25个金币(充值并购买)
100元, 175金币,赠送 75个金币(充值并购买)
300元, 600金币,赠送300个金币(充值并购买)
500元,1200金币,赠送700个金币(充值并购买)
正在加载二维码...
扫码支付
50元,高级月度VIP,免金币下载10篇/天
228元,高级年度VIP,免金币下载10篇/天
98元,钻石月度VIP,免金币下载30篇/天
498元,钻石年度VIP,免金币下载30篇/天
魔方智库
|
菜鸟教程
|
开发笔记
|
魔方文库
|
大学公开课
|
外语学习
|
公务员辅导
|
司法考试
|
瑜伽教程
|
企业年报库
|
营销方案
|
房地产策划
|
数字化转型
|
w3School
|
报告合集
|
BootWiki