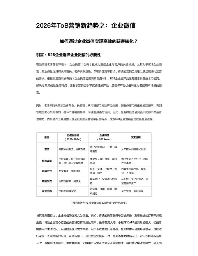
文件列表:
2021年产品市场(PMM)策略与团队搭建白皮书-致趣百川出品.pdf |
下载文档 |



