智库首页
菜鸟教程
开通会员
个人中心
浏览记录
我的收藏
我的订单
退出
我的账户
浏览记录
关闭
清空全部浏览记录
登录
后将能永久保存浏览记录
|
免费注册
关注微信
×
分享资源・传播知识
QQ登录
微信登录
分享资源・传播知识
QQ注册
微信注册
登录即可下载素材
登录查看丰富内容
已有
6,718,781
人加入外唐网
分享资源・传播知识
微信扫码登录
首页
研报库
行业研究报告
行业数据图表
研报机构大全
方案库
营销策划方案
数字化转型方案
短视频传播方案
房地产活动策划
智慧城市设计方案
分析
会员
教程库
菜鸟教程导航
Web 编辑器
正则表达式
SVG 编辑器
更多在线工具
标准库
国家标准
行业标准
地方标准
团体标准
企业标准
国际标准
设计图集
其他标准
1
数字化转型
2
ChatGPT
3
新质生产力
4
碳中和
5
人工智能
下载
收藏
返回顶部
安永:中国高端装备制造——轨道交通行业概览系列二
发布者:wx****28
2023-03-14
2 MB
25 页
交通
安永
下载地址
资源简介
相关推荐
网友评论
文件列表:
安永:中国高端装备制造——轨道交通行业概览系列二.pdf
下载文档
资源简介
>
加载中...
本文档仅能预览20页
继续阅读请下载文档
你也许会感兴趣的
27页pdf
国际航空运输协会(IATA):2025年第三季度全球航空运输业状况分析报告(英文版)
39页pdf
2025年Robotaxi技术发展现状、产业链结构、政策引导及市场前景分析报告
5页pdf
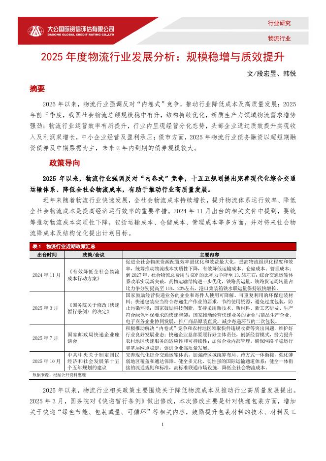
大公国际:2025年度物流行业发展分析:规模稳增与质效提升
46页pdf
兴业证券:干散货航运深度解析:供需具有利好因素,看好未来上行空间
11页pdf
联合资信:国际市场快速修复,行业运行稳中提质-2025年航空运输行业回顾及展望报告
网友评论
>
开通智库会员享超值特权
专享文档
免费下载
免广告
更多特权
立即开通
发布机构
更多>>
共 个资源
新年钜惠,五折加入!!!
更多>>
本类相关报告
国际航空运输协会(IATA):2025年第三季度全球航空运输业状况分析报告(英文版)
2025-12-30 更新
27 页
2025年Robotaxi技术发展现状、产业链结构、政策引导及市场前景分析报告
2025-12-30 更新
39 页
大公国际:2025年度物流行业发展分析:规模稳增与质效提升
2025-12-30 更新
5 页
兴业证券:干散货航运深度解析:供需具有利好因素,看好未来上行空间
2025-12-30 更新
46 页
联合资信:国际市场快速修复,行业运行稳中提质-2025年航空运输行业回顾及展望报告
2025-12-30 更新
11 页
魔方智库提示:
你剩余金币:
0
, 下载文档需要支付金币:
0
请通过以下途径充值金币或者开通VIP(可开发票),完成下载:
更多充值
金币充值下载
VIP免费下载
正在加载二维码...
扫码支付
50元, 75金币,赠送 25个金币(充值并购买)
100元, 175金币,赠送 75个金币(充值并购买)
300元, 600金币,赠送300个金币(充值并购买)
500元,1200金币,赠送700个金币(充值并购买)
正在加载二维码...
扫码支付
50元,高级月度VIP,免金币下载10篇/天
228元,高级年度VIP,免金币下载10篇/天
98元,钻石月度VIP,免金币下载30篇/天
498元,钻石年度VIP,免金币下载30篇/天
魔方智库
|
菜鸟教程
|
开发笔记
|
魔方文库
|
大学公开课
|
外语学习
|
公务员辅导
|
司法考试
|
瑜伽教程
|
企业年报库
|
营销方案
|
房地产策划
|
数字化转型
|
w3School
|
报告合集
|
BootWiki