目录
github上关于项目的介绍
简介
poi使用userModel模式,这个模式的特点就是上手很容易。代码写起来很复杂。而且公用的地方很少。导致每次读写excel都需要重新编写。
EasyExcel使用SAX模式使得easyexcel可以节省内存。而且easyexcel解决了内存泄漏问题。如果想了解SAX模式开发那成本需要3~5天学习。
导出excel常用的几种方法
通过Java读写excel大概有以下几种:
poi、csv、jxl、jxls 、easyPoi 、easyExcel
根据性能他们的排序:
jxl 、 easyexcel 、 csv 、 poi 、 easypoi 、 jxls
POI
POI是apache的一个开源项目。他是基于微软提供对Java程序的一个API。通过它我们能控制excel的单元格的内容及样式的读取写入。
但是正是因为他的细节之处导致我们开发起来代码很多。而且无法抽离。
CSV
csv实际上就是一个文本,只不过通过office能够打开的一中文本。真正的excel对象如果通过普通的文本工具打开你会发现实际是一个二进制文件。因为csv是一个文本,所以在读写他的时候实际就是文本的读取。没有POI的workbook、sheet、row 、cell 之说。所以读写的效率还是很快的。
但是因为是文本所以我们无法控制单元格的样式。比如样式、加下拉框、合并单元格之类的。
jxl
jxl实际和POI差不多。两者的理念一样,都是通过表格对象--》单元页--》行--》列--》单元格的逻辑去操作读写的。基本上常用的功能都是提供方法的。不同的是方法的传参顺序的不同。两者在性能上的比较jxl性能更佳。
因为POI的风靡。jxl并不是很熟知。笔者也是整理的时候发现jxl。暂时不知道jxl的缺点。非要指出缺点那么就是他和poi的逻辑不一样。编写起来有点别扭。
jxls
这里需要值得注意的是jxls和jxl一点关系都没有。两者的使用方法的逻辑也是天差万别的。jxls更佳侧重的是excel本身的模板的编写。jxls是通过模板在注入数据进行渲染的一个框架。他的最大的有点就是代码量很少。基本上我们只需要准备好数据就可以进行导出了。
-
因为是基于模板的。所以jxls实现导出的很简单。但是实现读取数据这里就很不好办了。这里笔者暂时不知道如何实现。 这个问题就留给聪明的读者吧!!!
easypoi
easypoi和easyexcel很相似。两者都是通过注解的方式实现excel表头与实体对象的一种映射。一个@Excel 另一个是@ExcelProperty . 相对easyexcel,easypoi功能就相对单一点。
两者都可以在自身的功能不足的情况下,通过POI的功能实现自定义功能
easyexcel
easyexcel是重点对象。他基于注解的方式将以前POI的复杂的代码进模块抽离。我们基本上的需求只需要在excelproperty注解中就可以解决。
- easyexcel最大的特点就是解决了内存泄漏的问题。以上几种poi在导出excel的时候都受到了数据的影响.而且性能上还不是很好。easyexcel是POI系列产品的最佳之选
快速入门
easyexcel名字非常的符合他的个性。他是真的很easy.下面我们来实现一个导出学生信息的代码
String fileName = EasyExcelTools.class.getResource("/").getPath() + "student" + System.currentTimeMillis() + ".xlsx";
ExcelWriterBuilder excelWriterBuilder = EasyExcel.write(fileName, Student.class);
//excelWriterBuilder.registerConverter(new SexConverter()).registerWriteHandler(new AgeRowHandler()).registerWriteHandler(new SexCellWriteHandler());
ExcelWriter excelWriter = excelWriterBuilder.build();
WriteSheet writeSheet = EasyExcel.writerSheet("中化安元").build();
try {
excelWriter.write(ts, writeSheet);
} catch (Exception e) {
e.printStackTrace();
}finally {
excelWriter.finish();
}
代码解读
Student是导出需要的实体。里面配置了表格的一些基本信息
ts 是Student数据的一个集合
-
fileName 是导出的文件地址
student
public class Student {
/**
* 学生索引id
*/
@ExcelProperty(value = {HeadConstant.FIRSTNAME,HeadConstant.SECONDNAME,"学号"})
private String id;
/**
* 姓名
*/
@ExcelProperty(value = {HeadConstant.FIRSTNAME,HeadConstant.SECONDNAME,"姓名"})
private String userName;
/**
* 用户昵称
*/
@ExcelProperty(value = {HeadConstant.FIRSTNAME,HeadConstant.SECONDNAME,"昵称"})
@ExcelIgnore
private String userNick;
/**
* 年龄
*/
@ExcelProperty(value = {HeadConstant.FIRSTNAME,HeadConstant.SECONDNAME,"年龄"})
private Integer age;
/**
* 性别 true : 男 ; false : 女
*/
@ExcelProperty(value = {HeadConstant.FIRSTNAME,HeadConstant.SECONDNAME,"性别"})
private boolean sex;
/**
* 生日
*/
@ExcelProperty(value = {HeadConstant.FIRSTNAME,HeadConstant.SECONDNAME,"生日"})
private Date birth;
/**
* 身高
*/
@ExcelProperty(value = {HeadConstant.FIRSTNAME,HeadConstant.SECONDNAME,"身高"})
private Double height;
}
总结
通过easyexcel导出我们只需要准备好数据,然后两行代码导出。
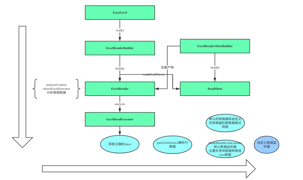
常用API
EasyExcel 入口类,用于构建开始各种操作
ExcelReaderBuilder ExcelWriterBuilder 构建出一个 ReadWorkbook WriteWorkbook,可以理解成一个excel对象,一个excel只要构建一个
ExcelReaderSheetBuilder ExcelWriterSheetBuilder 构建出一个 ReadSheet WriteSheet对象,可以理解成excel里面的一页,每一页都要构建一个
ReadListener 在每一行读取完毕后都会调用ReadListener来处理数据
WriteHandler 在每一个操作包括创建单元格、创建表格等都会调用WriteHandler来处理数据
所有配置都是继承的,Workbook的配置会被Sheet继承,所以在用EasyExcel设置参数的时候,在EasyExcel...sheet()方法之前作用域是整个sheet,之后针对单个sheet
单元格样式
因为被封装了一层。如果easyexcel满足不了我们的话,我们可以通过workbook去具体操作单元格内容和样式。这种方法是万不得已在使用。就比如我们想改变单元格样式。easyexcel提供了开发接口CellWriteHandler。我们只需要实现这个接口并重写他的
beforeCellCreate,afterCellCreate,afterCellDispose.其中afterCellDispose方法是在单元格创建后销毁前的一个时机。这时候我们可以改变单元格内容。easyExcel提供了四种时间捕捉接口
CellWriteHandler
WorkbookWriteHandler
SheetWriteHandler
RowWriteHandler
合并单元格
在POI中我们实现合并单元格我们需要指定合并的范围。但是在easyexcel中我们只需要在ExcelProperty注解中加入表头的时候在对应位置加入相同的内容就会自动的合并单元格。


数据样式
数据样式使我们Java开发中经常遇到的。比如说学生信息中的性别我们粗在数据库中大部分情况都是通过0、1来控制的。但是我们导出的时候肯定是不能直接展示01的。这个时候我们就需要数据样式了。说的在明白点就是数据格式转换。在easyexcel中提供了Converter接口。
convertToJavaData: excel数据转换成Java对象convertToExcelData: Java对象转换成excel数据
多sheet设置
多sheet页实际上就是创建多个sheet。每个sheet有不同的编号。剩下的操作都是一样的。
单元格添加超链接
通过CellWriteHandler实现在
afterCellDispose方法中实现
CreationHelper createHelper = writeSheetHolder.getSheet().getWorkbook().getCreationHelper();
Hyperlink hyperlink = createHelper.createHyperlink(HyperlinkType.URL);
hyperlink.setAddress("https://gitee.com/zxhTom");
cell.setHyperlink(hyperlink);
依赖
<dependency> <groupId>net.sourceforge.javacsv</groupId> <artifactId>javacsv</artifactId> <version>2.0</version> </dependency>
使用版本
<dependency> <groupId>com.alibaba</groupId> <artifactId>easyexcel</artifactId> <version>2.1.0-beta4</version> </dependency>
中流砥柱
ExcelProperty: 实体属性配置注解
BaseRowModel : 编写实体继承的实体类
WriteHandler : 用来控制单元格输出,包括样式和数据格式设置
ExcelWriter : 用于导出excel
notes
系统时间
1900 windowing 1900年日期系统
1904 windowing 1904年日期系统
Excel for windows 使用1900
Excel2008 for mac 和之前版本 1904
excel 2016 for mac ; excel for mac 2011 1900
读写数据格式内置转换器
BigDecimalBooleanConverter()
BigDecimalNumberConverter();
BigDecimalStringConverter();
BooleanBooleanConverter();
BooleanNumberConverter();
BooleanStringConverter();
ByteBooleanConverter();
ByteNumberConverter();
ByteStringConverter();
DateNumberConverter();
DateStringConverter();
DoubleBooleanConverter();
DoubleNumberConverter();
DoubleStringConverter();
FloatBooleanConverter();
FloatNumberConverter();
FloatStringConverter();
IntegerBooleanConverter();
IntegerNumberConverter();
IntegerStringConverter();
LongBooleanConverter();
LongNumberConverter();
LongStringConverter();
ShortBooleanConverter();
ShortNumberConverter(Converter 数据转换接口);
ShortStringConverter();
StringBooleanConverter();
StringNumberConverter();
StringStringConverter();
StringErrorConverter();
ModelBuildEventListener
ModelBuildEventListener 默认的也是第一个数据监听器,主要功能就是将读取到的当前行数据转换成实体或者map
write
FileUtils.createPoiFilesDirectory();
在初始化时创建临时缓存目录以避免POI并发写入错误
读写流程分析
read

write

