迈点研究院:2026年1月中国文旅集团发展报告
一、市场动态总结
1月,元旦假期文旅市场迎来“开门红”,短途游与“南北互换”、出境长线游交织并行,“冰雪游”和“避寒游”等主题游受追捧。据文化和旅游部数据,元旦假期3天,全国国内出游1.42亿人次,国内出游总花费847.89亿元,消费者出游意愿与消费力同步提升。
1月文旅项目动态观察:以广东、浙江、陕西、四川等为代表,全国各地抢抓开年的窗口机遇期,加快文旅项目签约和开工进度,文旅投资态势良好、项目落地建设有序推进。其中,由浙旅投集团投资的金华开发区汤溪国际旅游度假区项目投资金额50亿元,打造集生态观光、文化体验、亲子娱乐、康养度假于一体的“全时、全季、全家、全需求型”国际化文旅目的地,激活区域发展动能并提升浙中旅游品牌能级。
1月文旅集团动态总结:人事层面,西安旅游、峨眉山A高管换届,分别选举陆飞、许拉弟为董事长;战略合作动向,首旅集团&上海文广集团、中旅国际&佛山市人民政府等合作密集,推动区域文旅合作、城市文旅P建设等;成都文旅集团控股天府文旅、湖北文旅集团全资控股知音传媒等国资主导的股权布局与资源整合动作频繁;1月迎来年度业绩预告披露期,三峡旅游、中青旅、桂林旅游、宋城演艺等10家文旅上市公司“预盈”。
1.文旅项目讯息
1)文旅项目签约
据迈点研究院不完全统计,2026年1月共签约文旅项目约80个,覆盖广东、云南、浙江等全国17个省市,同时以广东、浙江、陕西3个省份相对密集,集中签约特征明显;项目类型多元丰富,涵盖冰雪运动、度假康养、文化创意、数字AI文旅、沉浸式商业街区、影视城、运动公园、产业园、生态营地等多种业态,传统与新兴兼备;项目量级既有投资千万元的中小型特色项目,也包括投资数十亿元的大体量项目,体现出开年各地通过多元投资布局丰富文旅供给、加速产业升级的积极态势。

2)文旅项目开工
1月,全国各地抢抓年初窗口,加快文旅项目开工进度,为旺季储备产品。据不完全统计,1月各地开工重点文旅项目共18个,福建、湖北、四川等多省协同推进。从项目投资量级看,投资超亿元的项目包括泉州童话镇温泉旅游田园综合体、彭水县城两江城旅游配套建设项目、中华玉博城·文创综合体,以复合型、多功能项目为主。开工项目类型层面,冰雪经济南北布局,沉浸式体验成新赛道,乡村文旅深度融合,业态覆盖温泉度假、文商旅、酒店住宿、森林康养、主题乐园、研学基地等多元场景。

2.文旅集团动态
1)人事任免
据不完全统计,2026开年,以河南文旅投、海南旅投、贵旅集团、西安旅游、峨眉山A等代表多家文旅集团迎来集中人事调整与任命,涉及省市级文旅集团、区级文旅集团、文旅上市公司等多层级主体。整体以董事长、法定代表人、执行董事、总经理等核心岗位任命为主,决策与执行协同强化,利于推动各大文旅集团的治理优化、专业人才赋能等。

2)战略合作
据不完全统计,1月文旅集团战略合作事项共12起,如首旅集团&上海文广集团、中旅国际&佛山市人民政府、四川旅投&西南石油大学等,整体密集推进,呈现多维跨界、生态共建的核心特征,涵盖区域文商旅融合共创、政企联动打造城市文旅IP、跨界融合科技/体育/康养/产教等业态、技术赋能运营与渠道协同、联合打造医旅融合及水上嘉年华等具体项目等。上述战略合作,有助于促进文旅集团业务边界突破、品牌价值提升、产业转型升级、战略布局落地、市场地位巩固等。

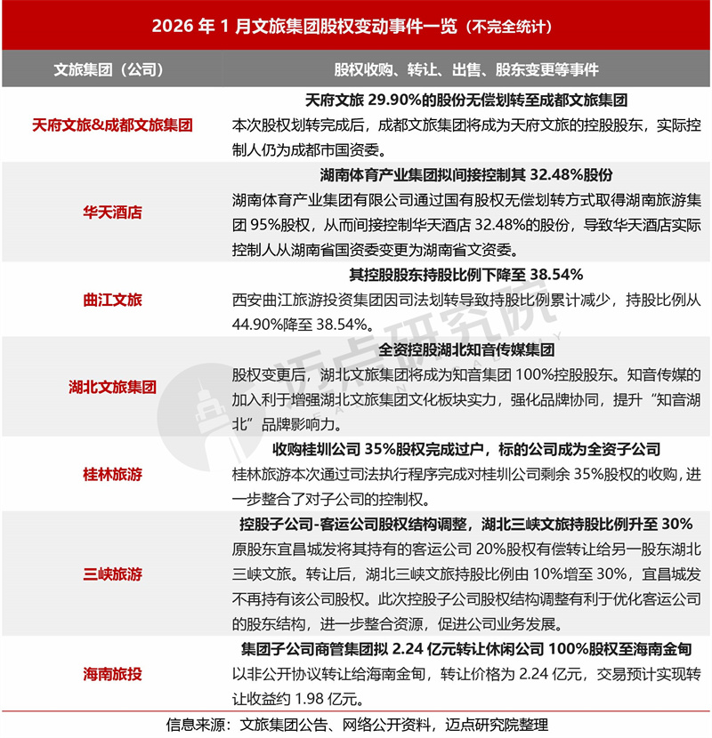
3)股权动态
1月,主要有7起股权变动事件值得业界关注,涉及股权划转、股权收购、股权转让等,股权交易较为频繁。从事件主体分析,国资主导特征突出,如成都文旅集团控股天府文旅、华天酒店实际控股人变更为湖南省文资委、湖北文旅集团全资控股湖北知音传媒集团、三峡旅游子公司股权结构调整、海南旅投转让子公司股权等。总体来说,各文旅集团通过股权调整以实现治理优化、资源盘活与战略聚焦,凸显出文旅产业在国资统筹下加速资源整合与业态升级、强化产业协同发展的发展态势。

4)融资动态
1月,文旅集团融资活跃,以国资文旅集团为核心主体,依托公司债、中期票据、短期融资券、公募REITs等多元化金融工具开展融资,多数项目进入已发行、已受理或通过阶段,湖北文旅集团公募REITs项目启动招标更是深化文旅资产证券化的探索实践,整体反映出文旅集团补充流动性、支撑项目投资与业态升级的资金需求,也体现了资本市场对企业信用水平、综合实力和发展前景的高度认可。

5)业绩预告
1月,进入企业年报预告的密集披露期,据曲江文旅、三峡旅游、中青旅等21家文旅上市公司公布的2025年度业绩预告数据分析:“预盈”10家、“预亏”11家,业绩分化特征凸显;同比层面,净利润“同比下降”或“增亏”的包括三峡旅游、中青旅、宋城演艺、华侨城A、云南旅游、南京商旅等,“扭亏为盈”及“同比增长”“减亏”的包括桂林旅游、大连圣亚、*ST张股、金马游乐、金陵饭店、凯撒旅业等。各公司业绩表现的差异既反映出不同文旅企业在市场变革进程中经营韧性、转型成效与资源禀赋的区别,也折射出行业复苏仍处于结构性修复的阶段,企业经营分化将成为行业短期发展的重要特征。

二、百强榜单
据迈点研究院数据显示:1月,携程集团、黄山旅游、桂林旅游、海昌海洋公园、凯撒旅业、中青旅、抖音生活服务、盈新发展、祥源文旅、贵旅集团位列榜单前十。其中,百强榜单中共有39家文旅集团排名环比上升,42家文旅集团排名环比下降,18家文旅集团为新上榜,1家文旅集团排名保持不变。
18家新晋百强文旅集团分别为:抖音生活服务、风语筑、华立科技、电广传媒、山水比德、美团旅行、印象大红袍、飞猪旅行、鄂旅股份、济南文旅发展集团、国旅联合、陕旅集团延安公司、泰山文旅集团、临沂文旅集团、兰州新区科文旅集团、南宁文旅集团、菏泽文旅集团、上城区文商旅投资控股集团。其中,抖音生活服务、风语筑、华立科技、电广传媒、印象大红袍等8家文旅集团为新监测文旅集团,以平台型、科技型、演艺型等供应链企业为主,彰显了新兴文旅力量的快速崛起与市场活力。

经迈点研究院监测数据显示,2026年1月,所有文旅集团的品牌指数值为26.86,同比上升19.11%,环比下降8.86%;TOP100文旅集团品牌指数值为140.04,同比增长16.33%,环比下降15.51%。12月受跨年预热、拼假出行带动文旅市场热度冲高,各文旅集团品牌曝光与运营声量处于高位,而1月元旦假期结束后消费需求自然回落,市场进入春节前的休整阶段,品牌传播热度相应下降。

三、文旅集团细分榜单
1.文旅集团类型指数与细分榜单
1)文旅集团类型分布与品牌指数
1月文旅集团百强品牌数量,市级、省级、县级、央企这四类国央企品牌共63席,国央企在文旅行业的资源整合与规模布局中主导地位明显;品牌指数均值则是民营项目公司领先,大型央企和大型民营企业位列第二、第三,头部文旅集团品牌建设相对成熟,而县级文旅集团最低,需进一步强化提升。

2)文旅集团类型细分榜单
新晋类型TOP10文旅集团
·大型民营企业(抖音生活服务)
·大型央企(华侨城云南区域集团)
·省级文旅集团(电广传媒)
·市级文旅集团(漳州市文旅康养集团、贵阳旅发集团、大理旅游集团)
·县级文旅集团(印象大红袍、兰州新区科文旅集团、八达岭文旅集团、黟县徽黄旅游集团)
·民营产业服务企业(风语筑、华立科技、山水比德)
·民营项目公司(嵖岈山旅游实业发展集团)

2.文旅集团区域指数与细分榜单
1)文旅集团区域分布与品牌指数
1月百强文旅集团中,全国性品牌数量最多,共43家,主要为文旅上市公司、大型民营企业,其综合实力强、品牌知名度高;华东地区次之,文旅产业经济较发达、文旅企业的品牌培育与营销相对领先,在总量上占据优势。区域品牌指数均值维度,全国、华南、西南为第一梯队,指数均值均超160;西北、华中、华东为第二梯队,指数值处在100-120之间;华北和东北相对较低,指数均值均低于80,反映出文旅集团品牌传播在区域间仍存在产业基础、运营能力与影响辐射能力的梯度差异。

2)文旅集团区域细分榜单
新晋区域TOP10文旅集团
·全国(抖音生活服务、盈新发展、大连圣亚)
·东北(朝阳文旅集团、盘锦文旅集团、辽宁省文体旅集团)
·华北(顺义文旅集团、内蒙古文旅集团、天津旅游集团)
·华东(漳州市文旅康养集团、印象大红袍、泉州文旅集团、肥西文旅集团)
·华南(南宁文旅集团、珠海九洲控股集团)
·华中(电广传媒、三峡旅游集团、南阳文旅体集团)
·西北(兰州新区科文旅集团、延安旅游集团)
·西南(雅安文旅集团、遵义交旅投集团)

四、品牌指数分析
1.主流指数
1月整体文旅集团品牌主流指数均值为4.73,环比下降18.45%;TOP100文旅集团品牌主流指数均值为30.76,环比增长28.60%。本月,文旅集团主流媒体关注度前十为黄山旅游、携程集团、盈新发展、桂林旅游、凯撒旅业、抖音生活服务、海昌海洋公园、中青旅、祥源文旅、天府文旅。其中,抖音生活服务为新上榜,盈新发展主流指数环比增幅相对较高,环比增长约57%。本月,盈新发展拟以5.2亿元收购“小巨人”企业长兴半导体60%股权、发布2025年度业绩预告、与庐山西海签署战略合作协议等事件热度带动其指数抬升。

2.大众指数
1月整体文旅集团品牌大众指数均值为1.67,环比下滑18.14%;TOP100文旅集团品牌大众指数均值为4.28,环比下降约45%。本月,文旅集团大众媒体关注度前十为贵旅集团、首旅集团、大连圣亚、曲江文旅、康旅集团、福建省旅游发展集团、陕旅集团、携程集团、南通文旅集团、奥雅股份。其中,贵旅集团、大连圣亚、曲江文旅、福建省旅游发展集团、南通文旅集团、奥雅股份6家本月大众指数环比增幅均超100%,尤其是曲江文旅环比暴增约14倍。本月,新浪、搜狐、腾讯等大众媒体关注其股权回购事项进展、2026年第一次临时股东会、2025年业绩预亏等事件。

3.行业指数
1月整体文旅集团品牌行业指数均值为5.03,环比下降21.65%;TOP100文旅集团品牌行业指数均值为34.63,环比下降26.57%。本月,文旅集团行业关注度前十为携程集团、海昌海洋公园、广西旅游发展集团、桂林旅游、济宁孔子文化旅游集团、湖北文旅集团、祥源文旅、肥西文旅集团、盈新发展、贵阳旅发集团。其中,行业指数环比增幅较突出的为广西旅游发展集团、盈新发展,以广西旅游发展集团为例,其收购南方黑芝麻集团、发行中期票据及票据兑付事项等重大投融资事件引发迈点网、财经网、东方财富网等行业媒体关注与报道。

4.运营指数
1月整体文旅集团品牌运营指数均值为15.43,环比上升1.45%;TOP100文旅集团品牌运营指数均值为70.38,环比增长约7%。本月文旅集团运营指数前十为华立科技、横店集团、三湘印象、凯撒旅业、中国东方演艺集团、三夫户外、季高集团、黄山旅游、峨旅股份公司、携程集团。除华立科技为新监测上榜外,其余文旅集团运营指数环比基本保持稳定。华立科技,被誉为“中国游戏游艺第一股”,是中国规模较大的商用游乐设备发行与运营综合服务商之一,旗下潮玩运动主题乐园连锁品牌——环游嘉年华目前在全国已开设多家门店,打造室内沉浸式实景娱乐空间。

五、榜单数据说明
“2026年1月中国文旅集团发展报告”数据来源于迈点品牌指数MBI,根据1月迈点品牌指数MBI的1081个文旅集团数据汇总统计而成。具体说明如下:
1.文旅集团品牌指数
迈点品牌指数MBI(文旅集团品牌部分)是由迈点研究院独家发布,用以反映一段时期内品牌在互联网和移动互联网的传播力的指标数据,可为企业及行业相关人士分析集团品牌传播力提供参考。
监测对象1:国有文旅集团(大型央企、省级文旅集团、市级文旅集团、县级文旅集团)
监测对象2:民营文旅企业(大型民营企业、民营投资公司、民营项目公司、民营产业服务企业)
迈点品牌指数MBI(文旅集团品牌部分)主要从主流指数、大众指数、行业指数和运营指数4个维度分析品牌在互联网和移动互联网的传播力。这是迈点研究院自主开发的“迈点品牌指数监测系统” Meadin Brand Index Monitoring System(MBIMS)提供的一项免费数据分析服务。
计算公式:MBI=a*OI+b*MI+c*II+d*WI
注:MBI,指某品牌的迈点品牌指数 MBI 数据;a、b、c、d,指系统中的加权系数;OI(Official Media Index),指主流指数;MI(Mass Media Index),指大众指数;II(Industry Media Index),指行业指数;WI(We-Media Index),指运营指数。
注意:企业或个人可参照品牌指数数据对品牌发展进行监测和预测,但迈点品牌指数 MBI不能与其品牌经营完全等同。
(1)主流指数(OI):一段时期内,全国及地方官方主流媒体报道中与品牌关键词相关的正面新闻数量,如人民日报、新华社、央视网等。
(2)大众指数(MI):一段时期内,社会化大众媒体报道中与品牌关键词相关的正面新闻数量,如腾讯、新浪、搜狐、网易等。
(3)行业指数(II):一段时期内,旅游、财经媒体报道中与品牌关键词相关的正面新闻数量,如中国旅游报、迈点网、第一财经日报等。
(4)运营指数(WI):一段时期内,品牌在互联网和移动互联网的自运营情况,如微信、微博、抖音、小红书等。
2. 统计时间:2026年1月1日 –1月31日
3. 监测范围:国内文旅集团


