迈点研究院:2026年1月5A级景区品牌传播力100强榜单
一、景区市场动态
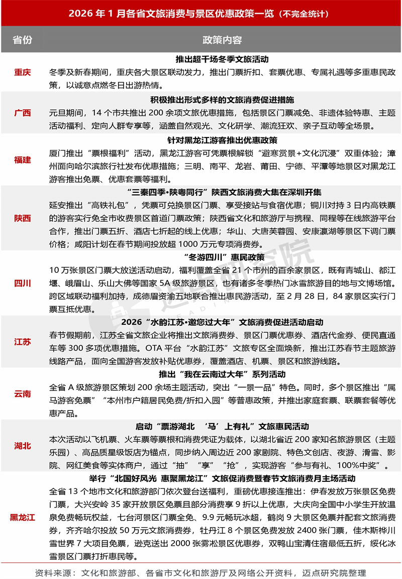
1.文旅景区促消费政策
1月,除文旅部启动“春节文旅消费月”活动,发放超3.6亿元消费券外,全国多个省份响应号召,重点以“春节”为核心时间节点,密集推出文旅消费促进政策,通过政策补贴、场景创新、区域联动、地域IP打造、票根经济等多元组合策略点燃居民出游热情、激活文旅市场。例如重庆推出超千场冬季文旅活动、广西及四川省内城市联动,福建&黑龙江、陕西&广东省际跨区域优惠与引流,江苏和云南启动“过大年”文旅惠民、湖北“票游湖北‘马’上有礼”等系列活动。

2.文旅景区运营
1)新开业景区项目:抢抓元旦及春节市场机遇,提前布局、精准聚焦
1月,各地抢抓元旦及其春节消费节点与市场机遇,新开业文旅景区项目共19个(不完全统计),分布于广东、浙江、湖北等12个省(直辖市)。类型涵盖主题乐园、农文旅体验园、低空旅游、冰雪旅游、科技场馆、水乐园等多元业态,满足亲子游乐、康养度假、低空探索、冰雪运动、农文旅研学等个性化需求。

2)元旦假期代表性5A级景区经营表现:庐山风景区游客量同比暴涨约446%,开封清明上河园旅游收入同比增长148.5%
2026年元旦三天小长假,游客通过北上赏雪、南下避寒、祈福静心、观演赏秀等多元游玩方式,解锁迎接新年的N种仪式感,带动景区客流人气上涨、激活景区消费潜力。例如以庐山风景区为例,元旦假期景区以雪为媒推出云端跨年之夜、音乐节、第六届冰雪嘉年华等活动,将冰雪盛景与潮流玩法深度融合,游客接待量暴涨,据江西省文化和旅游厅公布数据,其闸机客流42.89万人次,同比增长445.81%,位列全省景区客流榜首。再以开封清明上河园为例,加强“文旅+沉浸式演艺”“文旅+科技”深度融合,推出《清明上河·宋宴》沉浸式餐秀、《清明上河图:千年之约》XR大电影等创新业态产品,元旦假期景区旅游收入2972.3万元(位列河南省第一),按可比口径计算,与2025年元旦相比增长148.5%。此外,以峨眉山、长白山、泰山为代表的传统热门景区,元旦假期亦表现良好,游客接待量均呈现“两位数”增长。

3)春节假期代表性5A级景区主题活动
2026年春节假期进入倒计时,为迎接“史上最长”春节假期,以峨眉山、开封清明上河园、山海关、明月山等为代表的多家5A级景区将推出融合传统年俗与创新体验系列主题活动,将为游客打造年味浓郁、新意十足的新春文旅盛宴:峨眉山景区“新紫禁城里过大年”MR全国首展、开封清明上河园“上元灯会 欢乐巡游季”、山海关景区“古城年博会”、明月山景区新春游园会、三河古镇春晚鱼灯游园会、洪洞大槐树景区“民俗中国年”、大足石刻景区“宝顶集市”沉浸体验等。

二、百强榜单
以下是迈点研究院独家发布“2026年1月5A级景区品牌传播力(MBI)100强榜单”。1月,故宫博物院、颐和园、黄山市黄山风景区、上海科技馆、长白山景区、湖南省长沙市岳麓山·橘子洲旅游区、大同市云冈石窟、丽江市丽江古城景区、乐山市峨眉山景区、晋中市平遥古城景区位列榜单前十。本月百强景区中,排名环比上升和下降的各40家、排名不变的2家、新上榜18家。
1月,18家新晋百强景区分别为陕西省宝鸡市太白山旅游景区、广元市剑门蜀道剑门关旅游区、重庆市南川金佛山、安徽省马鞍山市长江采石矶文化生态旅游区、济南市天下第一泉景区、甘肃省张掖市七彩丹霞景区、海南省三亚市天涯海角游览区、江苏省无锡市惠山古镇景区、三亚市南山文化旅游区、南平市武夷山风景名胜区、哈尔滨市太阳岛景区、江西省南昌市滕王阁旅游区、浙江省丽水市云和梯田景区、四川省阿坝藏族羌族自治州四姑娘山景区、山东省沂蒙山旅游区、乐山市乐山大佛景区、辽宁省盘锦市红海滩风景廊道景区、苏州市同里古镇景区。其中,本月环比提升显著的为陕西省宝鸡市太白山旅游景区(12月168名、本月23名)、济南市天下第一泉景区(12月164名、本月57名)。以太白山景区为例,冬日冰雪旅游持续升温、两项重磅惠民政策发布、中省市媒体眉县太白山采风活动圆满举行、游客滞留的积极响应与危机处理等事件引发央广网、凤凰网、宝鸡新闻网、澎湃新闻等媒体的关注,推动景区品牌传播力大幅提升。

经迈点研究院监测,1月所有5A级景区的品牌指数均值为219.94,环比上升2.26%;100强5A级景区MBI品牌指数均值为303.39,环比增长6.6%。这一整体上涨态势,核心源于元旦小长假期间各5A级景区围绕跨年消费推出多元游玩产品与特色主题活动,有效提升了品牌线上搜索热度、游客口碑点评及媒体曝光度,推动品牌传播力实现整体提升。同时,100强5A级景区品牌指数增幅更为显著,头部品牌的虹吸效应进一步放大了传播效果与品牌价值。

三、景区分布与细分榜单
1.5A级景区品牌类型分布
1)5A级景区类型分布
百强景区各类型景区数量环比变动分析:1月,人文景观类和乡村田园类各增加1家、自然景观类减少2家、综合吸引类和现代娱乐类未变动。这一数量变动契合冬季文旅消费需求,人文景观类景区靠文化体验、特色活动等相关创新举措适配游客核心需求,乡村田园类景区则依托短途微度假趋势打造特色近郊体验,受游客关注度相对较高。
百强景区各类型景区品牌指数环比分析:1月,各类型5A级景区品牌指数环比均有提升,其中增幅较为突出的为现代娱乐类,环比增长约23%,主要系上海野生动物园、横店影视城头部IP景区的带动。

2026年1月,百强5A级景区细分类型品牌指数位列前五的为文化场馆型景区、历史遗址型景区、山岳型景区、文化演艺型景区和文化园景区。其中,文化场馆型景区品牌指数环比增幅明显,环比增长99.66%。以上海科技馆为例,1月末,阔别三年后上海科技馆焕新升级后重启,设有雨林秘境、源动未来、材料魔方等十大常设展区,全馆包含展品926件,其中展品互动率高达80%,展品原创率更是达到87%,打造世界级科学技术博物馆典范。这一事件受到新华网、央视网、人民日报、中国科学报、中国新闻网等各大媒体报道与宣传,1月上海科技馆品牌传播显著抬升。

2)5A级景区4大类型榜单

2.5A级景区品牌区域分布
1)5A级景区7个区域分布
2026年1月,5A级景区百强品牌数量环比变动:华东和东北各增加2家、华南增加1家,西南区域减少3家、华中减少2家。以东北地区为例,1月冰雪旅游迎来热潮,太阳岛景区先后举办“诗与城市的共生之美”第三届太阳岛冰雪诗会、第三届“冰雪之美 育见未来”师生冰版画展示、“冰超”·2026年黑龙江省冰雪徒步大会等系列活动,同时第38届雪博会正在火热进行中,太阳岛景区的冰雪旅游品牌知名度与影响力持续攀升。
品牌指数环比变动,除华中地区小幅下降外,其余6个区域品牌指数环比均呈上升态势,其中增幅最明显的为华北地区(+9.52%)。主要系故宫博物院、颐和园、云冈石窟、八达岭-慕田峪长城等头部景区凭借深厚文化底蕴、优质体验、主题特色活动等有效激活了区域文旅品牌活力。

2)5A级景区7个区域细分榜单

四、品牌指数分析
1.搜索指数
1月整体5A级景区品牌搜索指数均值为3.75,环比大幅增长,约226%;TOP100 5A级景区品牌搜索指数均值为9.30,环比暴涨约367%;元旦假期旅行以及春节预订热等带动5A级景区的搜索量显著提升。本月,5A级景区中搜索热度前十分别为:长白山景区、故宫博物院、安顺市黄果树大瀑布景区、青海省青海湖景区、承德避暑山庄及周围寺庙景区、颐和园、乐山市峨眉山景区、苏州园林(拙政园、虎丘山、留园)、拉萨布达拉宫景区、湖南省湘西土家族苗族自治州凤凰古城旅游区。其中,本月搜索指数环比增幅最突出的为青海省青海湖景区,环比增长高达148倍。1月,青海湖逐渐进入全域封冻期,湖景区“蓝冰”成冬游“新宠”,全国各地游客慕名奔赴,据青海观察网报道数据,截至1月23日,青海湖景区累计接待人数2.77万人次,同比上涨368%。

2.媒体指数
1月整体5A级景区品牌媒体指数均值为30.91,环比增长约13%;TOP100 5A级景区品牌媒体指数均值为82.56,环比上升约15%;1月为迎接元旦和即将来临的春节旅游旺季,全国5A级景区的媒体推广营销力度加大。本月,5A级景区中媒体指数前十分别为:颐和园、故宫博物院、湖南省长沙市岳麓山·橘子洲旅游区、上海科技馆、黄山市黄山风景区、丽江市丽江古城景区、大同市云冈石窟、晋中市平遥古城景区、北京八达岭-慕田峪长城旅游区、天坛公园。其中,本月媒体指数环比增幅显著的为上海科技馆,具体为上升666.4%,作为全国顶尖的科普场馆之一,历时三年焕新升级后即将重新开放,引发人民网、央视网、新华网、中国新闻网、上观新闻、文汇报等各大媒体的高度关注与热议。

3.点评指数
1月整体5A级景区品牌点评指数均值为167.31,环比微降幅(-0.85%);TOP100 5A级景区品牌点评指数均值为179.91,环比基本持平。本月,5A级景区中点评指数前十分别是:上海东方明珠广播电视塔、故宫博物院、上海野生动物园、西安市秦始皇兵马俑博物馆、扬州市瘦西湖风景区、无锡市灵山景区、苏州园林(拙政园、虎丘山、留园)、无锡市鼋头渚景区、乐山市峨眉山景区、黄山市黄山风景区。各景区的点评环比波动较小,整体相对稳定,各景区的游客口碑较高,以黄山风景区为例,携程平台评分4.8分,好评数达4.4万。

4. 运营指数
1月整体5A级景区品牌运营指数均值为17.97,环比微增(0.22%);TOP100 5A级景区品牌运营指数均值为31.62,环比增长2.3%。本月,5A级景区中运营指数前十依次为:海南省三亚市蜈支洲岛旅游区、吉安市井冈山风景旅游区、故宫博物院、浙江省嘉兴市西塘古镇旅游景区、浙江省台州市台州府城文化旅游区、常州环球恐龙城休闲旅游区、台州市神仙居景区、河南省新乡市宝泉旅游区、黄山市黄山风景区、长白山景区。其中,故宫博物院运营指数环比增幅最高,表明本月其在抖音、快手、小红书等新媒体平台的运营推广持续稳定,以其官方抖音号(yunyougugong)为例,作品涵盖宫殿古建、历史讲解、文物鉴赏、四季美景及展览推荐等多个维度,粉丝量超170万、获赞量超800万。

五、榜单数据说明
“2026年1月5A级景区品牌传播力100强榜单”数据来源于迈点品牌指数MBI,根据1月迈点品牌指数MBI的358家景区数据汇总统计而成。具体说明如下:
1.迈点品牌指数 MBI(景区品牌部分)说明
迈点品牌指数 MBI(景区乐园品牌部分)主要从搜索指数、点评指数、运营指数、媒体指数 4个维度分析品牌在互联网和移动互联网的传播力。这是迈点研究院自主开发的“迈点品牌指数监测系统” Meadin Brand Index Monitoring System(MBIMS)提供的一项免费数据分析服务。
计算公式:MBI=a*SI+b*CI+c*OI+d*MI
注:MBI,指某品牌的迈点品牌指数MBI数据;a、b、c、d,指系统中的加权系数;SI(search Index),指搜索指数;CI(Comment Index),指点评指数;OI(OperationIndex),指运营指数;MI(Media Index),指媒体指数。注意:企业或个人可参照品牌指数数据对品牌发展进行监测和预测,但迈点品牌指数 MBI不能与其品牌发展完全等同。
(1)搜索指数(SI):一段时期内,品牌关键词在主流搜索引擎中用户正面搜索频次的加权和,具体渠道包括百度指数、抖音指数、360趋势等。
(2)点评指数(CI):一段时期内,用户对于该品牌在各大OTA网站的点评累计情况,具体渠道包括携程、去哪儿、美团、大众点评、同程、飞猪、途牛、马蜂窝等。
(3)运营指数(OI):一段时期内,该品牌在互联网和移动互联网的用户运营情况,具体渠道包括抖音、快手、小红书、视频号等。
(4)媒体指数(MI):一段时期内,主流媒体、大众媒体、行业媒体和自媒体中与品牌关键词相关的正面新闻数量,具体渠道包括人民日报、新华社、央视网、腾讯、新浪、网易、搜狐、凤凰、迈点、中国旅游报、微信、微博等。
2. 统计时间:2025年1月1日 –1月31日
3. 监测范围:国内5A级景区


