智库首页
菜鸟教程
开通会员
个人中心
浏览记录
我的收藏
我的订单
退出
我的账户
浏览记录
关闭
清空全部浏览记录
登录
后将能永久保存浏览记录
|
免费注册
关注微信
×
分享资源・传播知识
QQ登录
微信登录
分享资源・传播知识
QQ注册
微信注册
登录即可下载素材
登录查看丰富内容
已有
6,718,781
人加入外唐网
分享资源・传播知识
微信扫码登录
首页
研报库
行业研究报告
行业数据图表
研报机构大全
方案库
营销策划方案
数字化转型方案
短视频传播方案
房地产活动策划
智慧城市设计方案
分析
会员
教程库
菜鸟教程导航
Web 编辑器
正则表达式
SVG 编辑器
更多在线工具
标准库
国家标准
行业标准
地方标准
团体标准
企业标准
国际标准
设计图集
其他标准
1
数字化转型
2
ChatGPT
3
新质生产力
4
碳中和
5
人工智能
您的位置:
外唐网
>
文档大全
全部分类
智库报告
幼儿/小学教育
中学教育
大学公开课
计算机
外国语
建筑/施工
文学/历史/军事/艺术
资格/认证考试
人力资源/企业管理
学术论文
行业资料
生活休闲
初中综合
(
10w+
篇文档)
七年级
八年级
九年级
中考辅导
初中综合
高一课程
高二课程
高三课程
高中综合
高考辅导
最新上传
热门点击
热门下载
5金币
浙江教育出版集团课后服务解决方案.PDF
...
内容提供方:外唐用户 |
2022-06-17
发布 | 21.28MB | 50 页
5金币
江门市第一中学附属实验学校洗衣方案.PDF
...
内容提供方:外唐用户 |
2022-06-17
发布 | 11.3MB | 44 页
5金币
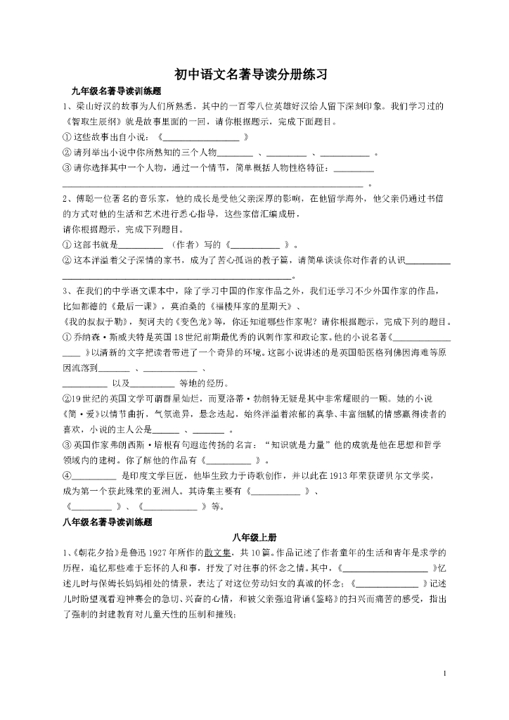
初中名著导读练习及答案.DOC
初中语文名著导读分册练习 九年级名著导读训练题 1、梁山好汉的故事为人们所熟悉,其中的一百零八位英雄好汉给人留下深刻印象。我们学习过的《智取生辰纲》就是故事里面的一回,请你根据题示,完成下面题目。 ①这些故事出自小说:《 》 ②请列举出小说中你所熟知的三个人物 、 、 。 ③请你选择其中一个人物,通过一个情节,简单概括人物性格特征: ...
内容提供方:外唐用户 |
2022-06-09
发布 | 98.5KB | 22 页
3金币
初中名著导读练习及答案.DOC
初中语文名著导读分册练习 九年级名著导读训练题 1、梁山好汉的故事为人们所熟悉,其中的一百零八位英雄好汉给人留下深刻印象。我们学习过的《智取生辰纲》就是故事里面的一回,请你根据题示,完成下面题目。 ①这些故事出自小说:《 》 ②请列举出小说中你所熟知的三个人物 、 、 。 ③请你选择其中一个人物,通过一个情节,简单概括人物性格特征: ...
内容提供方:外唐用户 |
2022-06-06
发布 | 98.5KB | 22 页
上一页
1
2
3
4
5
下一页
魔方智库
|
菜鸟教程
|
开发笔记
|
魔方文库
|
大学公开课
|
外语学习
|
公务员辅导
|
司法考试
|
瑜伽教程
|
企业年报库
|
营销方案
|
房地产策划
|
数字化转型
|
w3School
|
报告合集
|
BootWiki