-
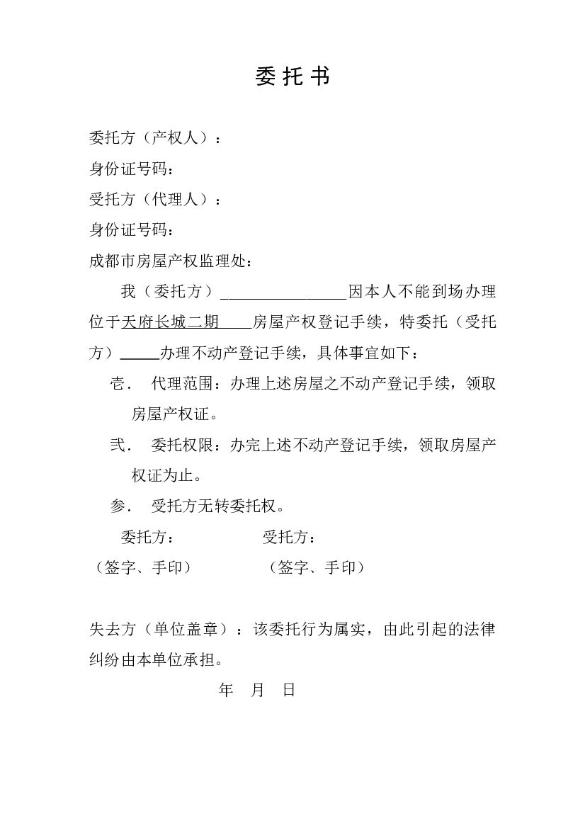
代办抵押登记委托书
1 页 doc 热度:180 -
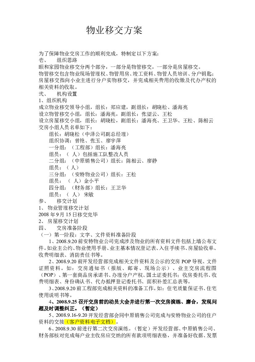
交房方案8[1].20
4 页 doc 热度:213 -
12业主入住交接表
1 页 doc 热度:179 -
交房活动物料单
4 页 doc 热度:233 -
办理分户产权
1 页 doc 热度:219 -
代缴契税委托书
1 页 doc 热度:396 -
交房审批单
1 页 doc 热度:257 -
交房流程图
1 页 doc 热度:234 -
交房流程(7[1].4)
4 页 doc 热度:228 -
交房通知书
5 页 doc 热度:156 -
商品房交付使用验收单
1 页 doc 热度:233 -
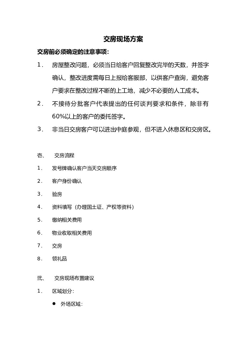
交房现场方案11.21
6 页 doc 热度:199 -
交房流程图(现场公式)
1 页 doc 热度:729 -
业主入住流程
2 页 doc 热度:186 -
使用说明书x3
4 页 doc 热度:150 -
所有委托书
3 页 doc 热度:273 -
质量保证书
2 页 doc 热度:227 -
土 地 登 记 委 托 书
1 页 doc 热度:202

