-
优酷独播剧《热血长安》Social 推广方案
44 页 ppt 热度:218 -
优酷《小丈夫》Social传播推广方案
46 页 pdf 热度:209 -
营销场景固化 让欢乐成为热水器的符号——海尔5D净水洗热水器-《如果没有》整合营销项目-13P
13 页 ppt 热度:211 -
英扬传奇+喜邑互动-2016年OYE椰奶微信运营整合传播方案
62 页 ppt 热度:101 -
饮料优益C数字化传播方案
65 页 pdf 热度:106 -
银联小U传播推广分析建议方案
33 页 ppt 热度:93 -
易信网络互动推广方案
52 页 pdf 热度:150 -
易车内容营销方案梳理
46 页 ppt 热度:106 -
易宝支付公关传播方案
111 页 ppt 热度:76 -
亿利建材品牌规划案
251 页 ppt 热度:67 -
移动互联网内容营销
38 页 ppt 热度:95 -
宜家家居朋友圈广告投放报告
3 页 pdf 热度:92 -
钻石小鸟:品牌推广执行案
25 页 ppt 热度:124 -
珠宝Q2~Q4社交媒体营销方案
47 页 ppt 热度:257 -
中旅总社粉丝通案例
20 页 ppt 热度:117 -
中国银联95516微信整体运维优化方案
119 页 ppt 热度:268 -
中国广告长城奖媒介营销奖-特仑苏
19 页 ppt 热度:127 -
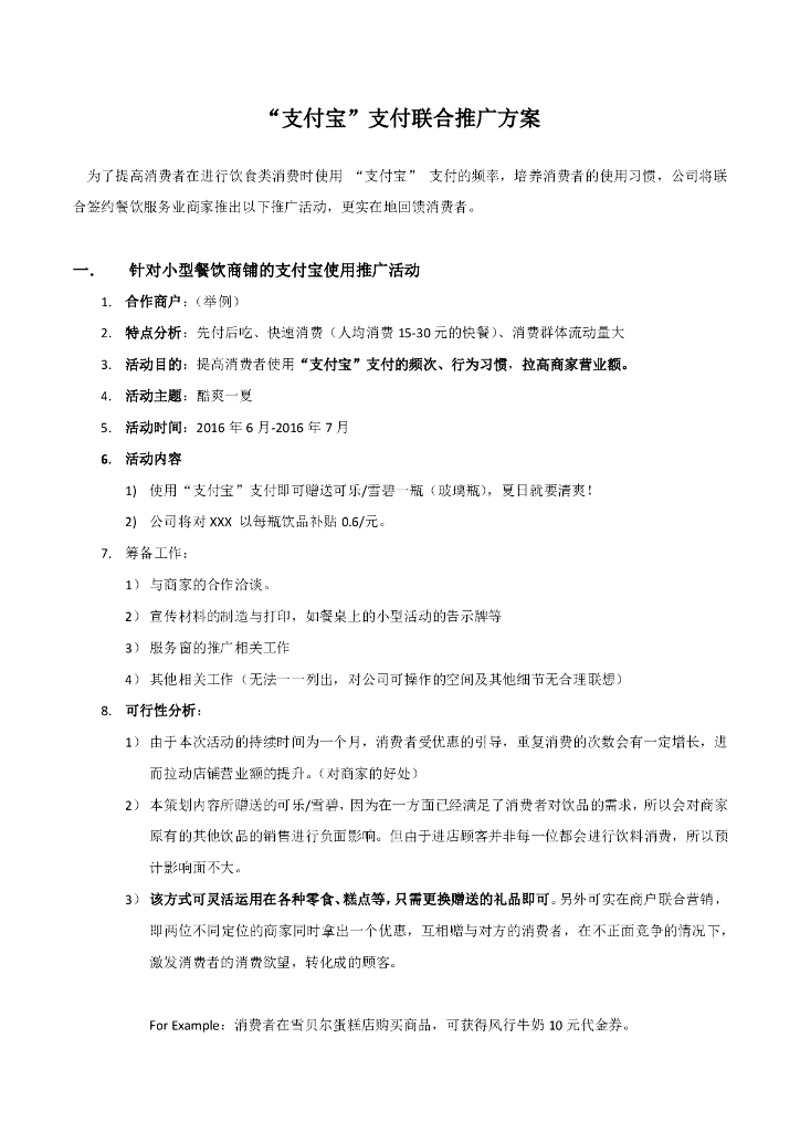
支付宝推广策划方案
4 页 pdf 热度:211

