-
2020天誉项目搜房直播促成交工作小结
22 页 pdf 热度:59 -
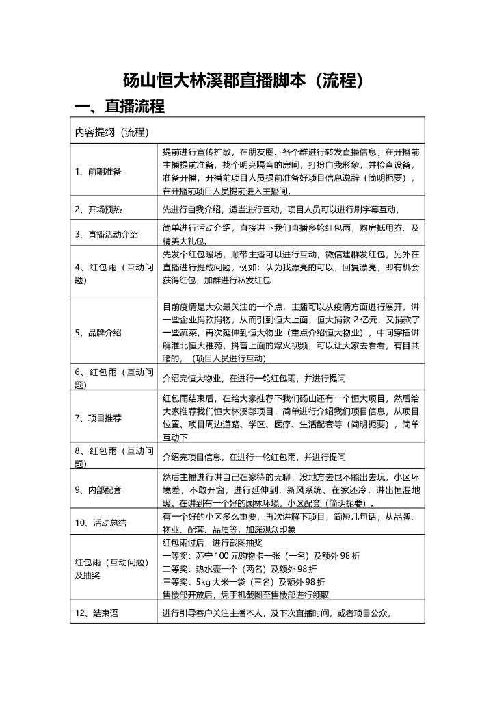
2020砀山恒大林溪郡直播脚本
4 页 doc 热度:118 -
2018中国新歌声—线上线下短视频社交、直播社交平台活动方案
71 页 pdf 热度:51 -
2018王老吉媒介趋势建议分享案(抖音快手)
37 页 ppt 热度:252 -
2018汽车品牌游戏公司品牌新闻发布会策划方案
47 页 ppt 热度:39 -
2018年520亲子节直播活动方案
16 页 pdf 热度:206 -
2018美赞臣官方旗舰店双十一直播活动方案
11 页 ppt 热度:256 -
2018华商传媒十一车展网红直播活动策划方案
19 页 ppt 热度:203 -
2018德国马牌天猫超级品牌日方案
144 页 pdf 热度:124 -
2018.8.18妮维雅京东直播脚本
14 页 pdf 热度:372 -
2017长宁五角场云店开业直播方案
16 页 ppt 热度:82 -
2017银河系萌主魔都巡展直播结案报告
10 页 ppt 热度:107 -
2017七格格直播方案
27 页 ppt 热度:267 -
2017年-617邓伦美肤宝直播活动方案
17 页 ppt 热度:218 -
2017科罗娜斗鱼CNY直播方案
13 页 ppt 热度:105 -
幸福阳光百名网红直播案例
18 页 pdf 热度:266 -
视频直播平台营销策划
52 页 ppt 热度:252 -
三国杀宋城直播方案
77 页 ppt 热度:238

