智库首页
菜鸟教程
开通会员
个人中心
浏览记录
我的收藏
我的订单
退出
我的账户
浏览记录
关闭
清空全部浏览记录
登录
后将能永久保存浏览记录
|
免费注册
关注微信
×
分享资源・传播知识
QQ登录
微信登录
分享资源・传播知识
QQ注册
微信注册
登录即可下载素材
登录查看丰富内容
已有
6,718,781
人加入外唐网
分享资源・传播知识
微信扫码登录
首页
研报库
行业研究报告
行业数据图表
研报机构大全
方案库
营销策划方案
数字化转型方案
短视频传播方案
房地产活动策划
智慧城市设计方案
分析
会员
教程库
菜鸟教程导航
Web 编辑器
正则表达式
SVG 编辑器
更多在线工具
标准库
国家标准
行业标准
地方标准
团体标准
企业标准
国际标准
设计图集
其他标准
1
数字化转型
2
ChatGPT
3
新质生产力
4
碳中和
5
人工智能
下载
收藏
返回顶部
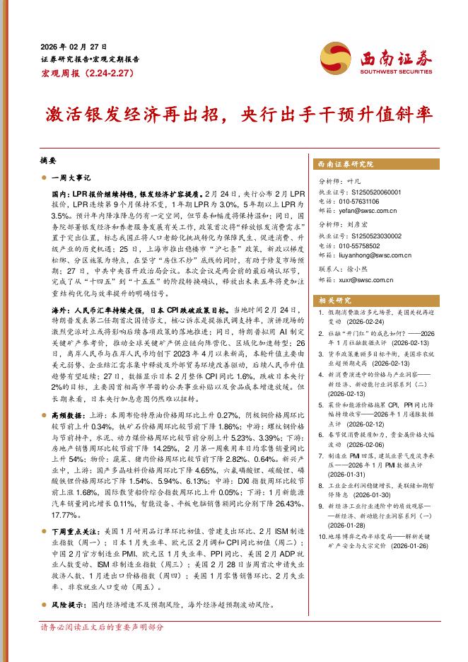
西南证券:吉比特(603444)-业绩平稳发展,延续高股利政策
发布者:wx****18
2020-04-10
661 KB
5 页
SaaS
西南证券
下载地址
资源简介
相关推荐
网友评论
文件列表:
西南证券:吉比特(603444)-业绩平稳发展,延续高股利政策.pdf
下载文档
资源简介
>
加载中...
已阅读到文档的结尾了
下载文档
你也许会感兴趣的
4页pdf
东吴证券:指南针(300803)-2026年一季报点评:扣非净利润印证主业韧性,麦高证券继续释放协同弹性
11页pdf
西南证券:宏远股份(920018)-2025年年报点评:2025年营收yoy+30.4%,全球化布局与新能源产能共筑增长新空间
23页pdf
西南证券:零点有数(301169)-数据智能转型推进,产品化路径待验证
12页pdf
西南证券:云图控股(002539)-2025年年报点评:复合肥产能领先,磷矿资源巩固成本优势
7页pdf
西南证券:新大正(002968)-短期承压显韧性,转型蓄力待突破
网友评论
>
开通智库会员享超值特权
专享文档
免费下载
免广告
更多特权
立即开通
发布机构
更多>>
共 个资源
新年钜惠,五折加入!!!
更多>>
本类相关报告
东吴证券:指南针(300803)-2026年一季报点评:扣非净利润印证主业韧性,麦高证券继续释放协同弹性
2026-04-27 更新
4 页
西南证券:宏远股份(920018)-2025年年报点评:2025年营收yoy+30.4%,全球化布局与新能源产能共筑增长新空间
2026-04-27 更新
11 页
西南证券:零点有数(301169)-数据智能转型推进,产品化路径待验证
2026-04-27 更新
23 页
西南证券:云图控股(002539)-2025年年报点评:复合肥产能领先,磷矿资源巩固成本优势
2026-04-27 更新
12 页
西南证券:新大正(002968)-短期承压显韧性,转型蓄力待突破
2026-04-27 更新
7 页
魔方智库提示:
你剩余金币:
0
, 下载文档需要支付金币:
0
请通过以下途径充值金币或者开通VIP(可开发票),完成下载:
更多充值
金币充值下载
VIP免费下载
正在加载二维码...
扫码支付
50元, 75金币,赠送 25个金币(充值并购买)
100元, 175金币,赠送 75个金币(充值并购买)
300元, 600金币,赠送300个金币(充值并购买)
500元,1200金币,赠送700个金币(充值并购买)
正在加载二维码...
扫码支付
50元,高级月度VIP,免金币下载10篇/天
228元,高级年度VIP,免金币下载10篇/天
98元,钻石月度VIP,免金币下载30篇/天
498元,钻石年度VIP,免金币下载30篇/天
魔方智库
|
菜鸟教程
|
开发笔记
|
魔方文库
|
大学公开课
|
外语学习
|
公务员辅导
|
司法考试
|
瑜伽教程
|
企业年报库
|
营销方案
|
房地产策划
|
数字化转型
|
w3School
|
报告合集
|
BootWiki