36氪研究院 | 2022年中国航空装备行业洞察报告

图片来源:视觉中国
航空装备制造业不仅是维护发展环境稳定的重要保障,也是推动经济转型升级的战略性产业,近年来航空装备国产替代进程不断提升,人工智能、3D打印等新技术推动行业规模化发展,全产业链迎来巨大发展机遇。
行业定义
航空是指载人或非载人飞行器在地球大气层中的航行活动,可分为军用航空与民用航空。航空装备主要包括飞机、航空发动机、航空设备与系统、航空零部件。其中,飞机指提供出行服务的空中运载工具,主要包括干线飞机、支线飞机、通用飞机、直升机、无人机以及特种飞行器;航空发动机是为航空器提供飞行动力的装备,包括涡扇/涡喷发动机、涡轴/涡桨发动机及传动系统、活塞发动机等;航空设备与系统是保证飞机安全、增强飞机性能、提升飞机舒适性、可靠性、维修性的重要部分,可分为航空电子、飞行控制、航空机电;航空零部件指应用于飞机机身、机翼、尾翼、起落架、发动机、机载设备等各部分的零件与部件,包括机身结构件、扰流板、方向舵、减震器等,种类繁多。
发展背景
经济全球化、社会信息化使得各国连接更加紧密,同时,频繁贸易等也致使国与国之间的摩擦不断。为充分应对政治的不稳定性,打造和平发展空间,我国持续推动军工行业转型升级。从国防费支出结构看,装备费占国防费的比重持续提升,航空装备成为重点投入领域。我国国防预算支出主要包括人员生活费、装备费和训练维护费三部分。其中,2011年至2021年间,多数年份装备费年增速大于同年军费增速,装备费占军费比重呈扩大趋势。根据中航证券预测,2022至2025年,装备费增速维持在8.1%-8.8%,并且将持续高于同年军费增速。装备费中,航空装备为重点发展领域,2013-2017年航空装备支出CAGR达10.56%,超过同期装备费的CAGR。在国防建设“立体攻防”、“远海防卫”、“攻防兼备”的战略指导下,航空装备“质”“量”提升需求明确,产业发展空间广阔。

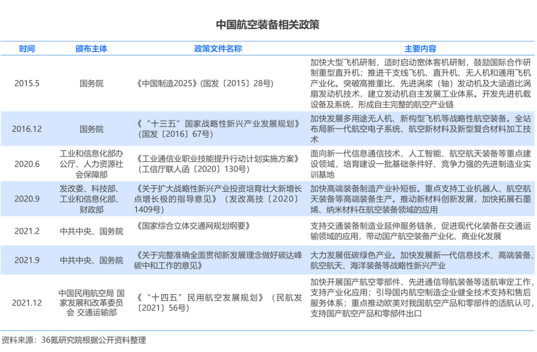
国家级政策推动航空装备产业转型升级
航空装备制造是典型的高端装备业,不仅是综合国力的象征,也是拉动经济发展的重要力量。“十三五”“十四五”期间,我国相继出台了一系列政策推动航空装备智能化、高端化、融合化发展,并且加快航空装备制造自主化进程。2015年,《中国制造2025》(国发〔2015〕28号)提出加快大型飞机研制,推进干支线飞机、无人机、直升机等通用飞机产业化,推动航空发动机、机载设备及系统领域的技术突破,形成自主航空产业链。2020年,《关于扩大战略性新兴产业投资培育壮大新增长点增长极的指导意见》(发改高技〔2020〕1409号)提出,推进航空航天装备等高端装备生产,加快石墨烯、纳米材料在航空装备领域的应用。2021年,中国民用航空局等部门发布《“十四五”民用航空发展规划》(民航发〔2021〕56号),提出推动航空零部件、先进通信导航装备等产业化应用,助力国产航空产品国际合作。

发展现状

从产业结构来看,航空器整机制造产业在航空装备各细分产业中占比最高,2017年比重为60.9%,2019年比重为56.1%,呈逐年下降趋势,航空零部件、航空发动机、机载设备与系统占比均呈逐年上升趋势,其中航空零部件占比上升幅度较大,2017-2019年提升2.6%。

航空装备产业生态由上游航空装备原材料供应商、中游航空装备制造商、下游各领域用户以及配套服务供应商构成。
上游:航空装备原材料主要分为金属材料和复合材料两大类,包括碳纤维、高温合金、陶瓷基等。其中,碳纤维是航空装备“新材料之王”,具备耐高温、耐腐蚀、导电导热性好等优点,在军工领域具有不可替代的地位;高温合金则是尖端的工业材料,在超高温下能抗氧化、抗腐蚀、抗蠕变,是航空发动机等各种高温部件的关键材料。我国航空装备材料整体技术与国际先进水平存在一定差距,近年来国产化水平持续提升。
中游:航空装备制造是产业链中的核心环节,包括航空发动机制造商、航空零部件制造商、机载设备及系统供应商、飞机整机制造商。
整机制造是航空装备制造的主导环节,整机制造商主要从事产品设计、总装制造、市场营销、客户服务、适航取证等。飞机制造业多采取“整机制造商-多级供应商”模式,二级供应商提供发动机、主要机载设备及系统、主要零部件等,三级供应商则提供用于构成各设备、子系统、发动机等的零部件。我国飞机制造以军机为主,中航工业集团具有垄断优势,其产品覆盖战斗机、直升机、教练机等各类。民用机制造领域,波音与空客占据绝对领先地位,我国民用飞机自主研制进程不断推进,中国商飞为最主要整机厂,2016年我国首架民用喷气支线客机ARJ21正式投入商业运营,2019年,客运干线大飞机C919实现首飞,截至2022年7月23日,C919六架大型客机已全部完成试飞,即将完成取证。
航空发动机研制工艺精准度高、程序复杂、研制周期长、附加值高,是航空装备的重要细分领域。在民用航发领域,GE、P&W、RR、SAFRAN四家公司及其合资经营的CFM、IAE等几家公司掌握完整的研制技术及规模化生产能力,并且占据了全球大部分市场。在军用航发领域,掌握完整研制技术的国家主要包括美、俄、英、法、中等几个少数国家,GE、P&W、RR、SAFRAN四巨头仍属于第一梯队。我国持续推动航空发动机国产化替代,在“两机专项”、“飞发分离”等政策推动下,我国航发自研自产能力不断提升。军用方面,国内WS10系列等发动机已开始替代进口产品装配军机;民用领域,CJ1000等型号有望在C919等客机机型上实现国产配套。
我国机载设备及系统供应商主要集中在军用飞机领域。其中,中航机载系统公司占据相对垄断地位,是我国军用航空设备多个重要系统的唯一供应商,其业务范围正逐步拓展到民用领域。民用机载设备及系统则主要由霍尼韦尔、联合技术、派克汉尼汾、伊顿、利勃海尔5家公司垄断。
我国航空零部件制造企业多为三级供应商,主要以分包的形式为国内外整机厂、发动机制造商、航空维修公司等供应零部件。我国航空分包国际市场份额不断提升,在国际主力机型结构部件、金属型材、金属零部件等方面的生产能力和产品质量不断提升。随着国内军民融合加深、自研民用飞机规模化生产,零部件制造商将迎来更大的国内外市场增长机遇。
下游:产业链下游为航空装备的应用方,民用航空装备主要应用于各航空公司、航空租赁公司、物流运输公司等,军用航空装备主要应用于空军军队。
配套服务:配套服务供应商主要为产业链各环节主体提供各类支持配套服务,包括设备维修、机场建设、地勤服务、空管系统等。

发展趋势
人工智能、3D打印等新技术将广泛应用于航空装备制造
人工智能技术主要应用于航空装备生产制造与作战两个方面,既可提高航空装备的可靠性与诊断、预测能力,也可通过推动“人机融合”实现智能化作战。目前,航空装备领域的人工智能技术已进入到大规模发展与应用前期阶段,以人工智能为基础的航空装备测试与制造规模化应用条件已具备。未来,通过加强配套设施建设、深化关键技术研究,军用航空装备将更加智能化。
钛合金、铝锂合金、超高强度钢、高温合金等航空装备材料化学性质稳定,不易成型加工,传统加工成本高。3D打印技术则能提升材料利用率、突破复杂形状限制、提高制造效率,目前已应用于飞机零部件、发动机、无人机生产制造。在政策支持、市场持续扩张等有利因素的刺激下,我国3D打印技术在航空装备领域商业价值有望进一步深化。
强者恒强,航空装备行业集中度或将进一步提升
我国航空装备龙头企业优势明显,具备强大的技术和资金实力,成熟的组织协调能力,在产业链核心环节中具备天然优势和不可替代的作用。航空装备行业具有高资金门槛、高技术壁垒的特点,并且在国防科技行业“小核心、大协作”思路指导下,航空装备核心技术将仍掌握在以航空工业集团为代表的龙头企业中,短期内地位难以撼动,民营企业则主要集中在材料、零部件等中上游非核心制造环节。
国产替代将不断推进,重点领域自主研发能力持续增强
我国在整机制造、航空发动机制造等高附加值领域中不断取得技术突破,目前已实现在军用领域的整机生产和民用领域的干线、支线飞机研制与商业化运营,多款航空发动机已投入使用。随着我国参与航空装备国际分工程度的深化,民营航空技术企业在航空研发制造领域进展迅猛。在军民融合持续加深下,国产替代进程有望进一步加快。另外,在大国摩擦不断的背景下,提升航空自主研发能力以减轻进口依赖是军工行业的必经之路。


